公司博士后創新創業實踐基地于2022年9月6日獲得省人社廳批復設立。我司設站旨在以此為平臺,吸引和造就一批高層次科研人才,開展利于公司業務發展的前瞻性重大科技項目研究,實現人才培養、科研開發、成果轉化等有機融合的目的。
長期招聘計劃
博士后創新創業實踐基地2023年度社會招聘博士后公告(長期招聘)
1)招收條件
(1)品學兼優,身體健康,無刑事犯罪記錄,有良好的政治素質和道德修養,遵紀守法。
(2)身體健康,年齡在35周歲以下的博士(博士畢業3年以內,含應屆畢業博士研究生)。
(3)獨立科研能力較強,具備相關課題研究背景。
(4)研究方向與公司博士后科研領域相同,并在本學科取得創造性的成果,有較高的理論、實踐經驗,可獨立或牽頭完成科研工作優先。獲得省部級以上獎勵者優先。
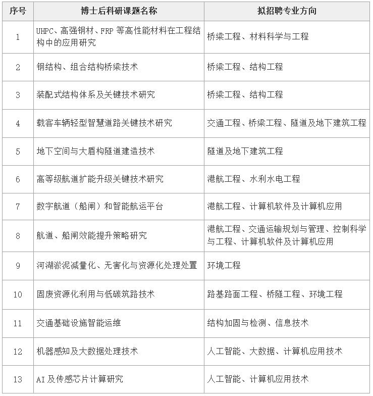
2)擬開展課題

3)在站期間有關待遇
(1)科研條件:入站后公司安排主要技術負責人或專家作為博士后合作導師,提供科研平臺和科研經費。可推薦申請中國博士后科學基金、湖南省博士后基金,獲得國家、省市項目者享受相應科研資助。
(2)薪酬福利:個人薪酬按公司及國家有關規定執行,根據博士后研究課題完成情況進行考核,享受公司正式職工的福利待遇。
(3)博士后在站期間按公司政策享受科研成果獎勵。
(4)其他:為在長無房的博士后提供住房。
(5)優秀博士后出站后經雙向選擇可以留在公司工作。
4)報名要求
我司常年招生博士后,凡申請來我司做博士后研究的人員,請積極向郵箱(jtghkcsjy@163.com)提交下列申請材料,郵件標題設置為:“應聘博士后+姓名+專業”,全部申請材料請提交電子版。
(1)申請人可從上述課題方向中選擇1項申報;如與我司主導專業(公路、橋梁、隧道、軌道、市政、水運水利、勘測等相關專業)相一致或相關的,也可踴躍報名。
(2)申請者請向本站提交如下材料:
個人電子版簡歷,包括簡要工作經歷、學習經歷及科研經歷,近期發表的有代表性的論文(著)等。
博士研究生畢業證書和博士學位證書掃描件或畢業答辯決議書。
(3)我司對報名材料進行初審,初審合格者將郵件通知具體面試事宜。
